18 câu bài tập sinh học phần toán lai sinh học có trong đề thi đại học 2014
Trong các đề thi đại học môn sinh học mà nay gọi là đề thi THPT Quốc gia môn sinh học, phần bài tập chiếm số lượng lớn câu hỏi đó chính là phần bài tập về các quy luật di truyền (hay gọi là toán tai sinh học). Trong toán lai sinh học là nội dung gồm khá nhiều phần nhỏ liên quan với nhau như:
+ Bài tập quy luật phân li và phân li độc lập.
+ Bài tập về tương tác gen.
+ Bài tập về liên kết gen và hoán vị gen.
+ Bài tập phả hệ (di truyền học người)
+ Bài tập di truyền học quần thể
Sau đây là 18 câu bài tập phần toán lai sinh học được trích trong đề thi đại học môn sinh học năm 2014
Trong các đề thi đại học môn sinh học mà nay gọi là đề thi THPT Quốc gia môn sinh học, phần bài tập chiếm số lượng lớn câu hỏi đó chính là phần bài tập về các quy luật di truyền (hay gọi là toán tai sinh học). Trong toán lai sinh học là nội dung gồm khá nhiều phần nhỏ liên quan với nhau như:
- Bài tập quy luật phân li và phân li độc lập.
- Bài tập về tương tác gen.
- Bài tập về liên kết gen và hoán vị gen.
- Bài tập phả hệ (di truyền học người)
- Bài tập di truyền học quần thể
Sau đây là 18 câu bài tập phần toán lai sinh học được trích trong đề thi đại học môn sinh học năm 2014
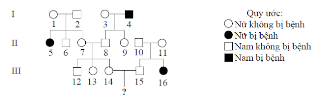
Câu 1: Sơ đồ phả hệ dưới đây mô tả sự di truyền của một bệnh ở người do một trong hai alen của một gen quy định
Biết rằng không phát sinh đột biến mới ở tất cả các cá thể trong phả hệ, xác suất sinh con đầu lòng không mang alen gây bệnh của cặp vợ chồng III.14 - III.15 là
A. 7/15
B. 4/9
C. 29/30
D. 3/5
Câu 2: Cho cây (P) thân cao, hoa đỏ tự thụ phấn, thu được $F_1$ gồm: 37,5% cây thân cao, hoa đỏ; 37,5% cây thân cao, hoa trắng; 18,75% cây thân thấp, hoa đỏ; 6,25% cây thân thấp, hoa trắng. Biết tính trạng chiều cao cây do một cặp gen quy định, tính trạng màu sắc hoa do hai cặp gen khác quy định, không có hoán vị gen và không xảy ra đột biến. Nếu cho cây (P) giao phấn với cây có kiểu gen đồng hợp tử lặn về ba cặp gen trên thì tỉ lệ phân li kiểu hình ở đời con là
A. 1 cây thân thấp, hoa đỏ: 1 cây thân thấp, hoa trắng: 1 cây thân cao, hoa đỏ: 1 cây thân cao, hoa trắng.
B. 3 cây thân cao, hoa đỏ: 1 cây thân thấp, hoa trắng.
C. 1 cây thân thấp, hoa đỏ: 2 cây thân cao, hoa trắng: 1 cây thân thấp, hoa trắng.
D. 1 cây thân thấp, hoa đỏ: 1 cây thân cao, hoa trắng: 2 cây thân thấp, hoa trắng.
Câu 3: Quá trình giảm phân của một tế bào sinh tinh có kiểu gen $Aa\frac{Bd}{bD}$ không xảy ra đột biến nhưng xảy ra hoán vị gen giữa alen D và alen d. Theo lí thuyết, các loại giao tử được tạo ra từ quá trình giảm phân của tế bào trên là
A. ABd, abD, aBd,
AbD hoặc ABd, Abd,
aBD, abD
B.
Abd, aBD, abD, Abd hoặc
Abd, aBD, AbD, abd
C.
Abd, aBD, ABD, abd hoặc
aBd, aBD, AbD, Abd
D.
ABD, abd, aBD, Abd hoặc
aBd, abd, aBD, abD
Câu 4: Một quần thể thực vật lưỡng bội, alen A quy định thân cao trội hoàn toàn so với alen a quy định thân thấp. Ở thế hệ xuất phát (P) gồm 25% cây thân cao và 75% cây thân thấp. Khi (P) tự thụ phấn liên tiếp qua hai thế hệ, ở $F_2$, cây thân cao chiếm tỉ lệ 17,5%. Theo lí thuyết, trong tổng số cây thân cao ở (P), cây thuần chủng chiếm tỉ lệ
A. 5%.
B. 25%.
C. 20%.
D. 12,5%.
Câu 5: Ở một loài thực vật, alen A quy định hoa đỏ trội hoàn toàn so với alen a quy định hoa trắng. Cho hai cây có kiểu hình khác nhau giao phấn với nhau, thu được $F_1$. Cho các cây $F_1$ giao phấn ngẫu nhiên, thu được $F_2$ gồm 56,25% cây hoa trắng và 43,75% cây hoa đỏ. Biết rằng không xảy ra đột biến, trong tổng số cây thu được ở $F_2$, số cây hoa đỏ dị hợp tử chiếm tỉ lệ
A. 37,5%.
B. 12,5%.
C. 25%.
D. 18,55%.
Câu 6: Ở một loài thực vật, tính trạng màu sắc hoa do một cặp gen quy định, tính trạng hình dạng quả do một cặp gen khác quy định. Cho cây hoa đỏ, quả tròn thuần chủng giao phấn với cây hoa vàng, quả bầu dục thuần chủng (P), thu được F1 gồm 100% cây hoa đỏ, quả tròn. Cho các cây $F_1$ tự thụ phấn, thu được $F_2$ gồm 4 loại kiểu hình, trong đó cây hoa đỏ, quả bầu dục chiếm tỉ lệ 9%. Biết rằng trong quá trình phát sinh giao tử đực và giao tử cái đều xảy ra hoán vị gen với tần số như nhau. Trong các kết luận sau, có bao nhiêu kết luận đúng với phép lai trên?
(1) $F_2$ có 9 loại kiểu gen.
(2) $F_2$ có 5 loại kiểu gen cùng quy định kiểu hình hoa đỏ, quả tròn.
(3) Ở $F_2$, số cá thể có kiểu gen giống kiểu gen của F1 chiếm tỉ lệ 50%.
(4) F1 xảy ra hoán vị gen với tần số 20%.
A. 2
B. 3
C. 1
D. 4
Câu 7: Một quần thể động vật, ở thế hệ xuất phát (P) có thành phần kiểu gen ở giới cái là 0,1AA: 0,2Aa: 0,7aa; ở giới đực là 0,36AA: 0,48Aa: 0,16aa. Biết rằng quần thể không chịu tác động của các nhân tố tiến hóa. Sau một thế hệ ngẫu phối thì thế hệ $F_1$
A. có kiểu gen đồng hợp tử trội chiếm tỉ lệ 16%.
B. có kiểu gen dị hợp tử chiếm tỉ lệ 56%.
C. đạt trạng thái cân bằng di truyền.
D. có kiểu gen đồng hợp tử lặn chiếm tỉ lệ 28%.
Câu 8: Ở một loài động vật, xét một gen có hai alen nằm ở vùng không tương đồng của nhiễm sắc thể giới tính X; alen A quy định vảy đỏ trội hoàn toàn so với alen a quy định vảy trắng. Cho con cái vảy trắng lai với con đực vảy đỏ thuần chủng (P), thu được $F_1$ toàn con vảy đỏ. Cho $F_1$ giao phối với nhau, thu được $F_2$ có kiểu hình phân li theo tỉ lệ 3 con vảy đỏ: 1 con vảy trắng, tất cả các con vảy trắng đều là con cái. Biết rằng không xảy ra đột biến, sự biểu hiện của gen không phụ thuộc vào điều kiện môi trường. Dựa vào các kết quả trên, dự đoán nào sau đây đúng?
A. Nếu cho $F_2$ giao phối ngẫu nhiên thì ở $F_3$ các con cái vảy đỏ chiếm tỉ lệ 12,5%.
B. Nếu cho $F_2$ giao phối ngẫu nhiên thì ở $F_3$ các con cái vảy trắng chiếm tỉ lệ 25%.
C. F2 có tỉ lệ phân li kiểu gen là 1: 2: 1.
D. Nếu cho $F_2$ giao phối ngẫu nhiêu thì ở $F_3$ các con đực vảy đỏ chiếm tỉ lệ 43,75%.
Câu 9: Cho biết alen A quy định thân cao trội hoàn toàn so với alen a quy định thân thấp; alen B quy định hoa đỏ trội hoàn toàn so với alen b quy định hoa trắng. Theo lí thuyết, trong các phép lai sau đây, có bao nhiêu phép lai đều cho đời con có số cây thân cao chiếm tỉ lệ 50% và số cây hoa đỏ chiếm tỉ lệ 100%
(1) AaBB x aaBB
(2) AaBB x AaBB
(3) AaBb x aaBb.
(4) AaBb x aaBB
(5) $\frac{AB}{aB}x\frac{ab}{ab}$
(6) $\frac{AB}{aB}x\frac{aB}{ab}$
(7) $\frac{AB}{ab}x\frac{aB}{aB}$
(8) $\frac{Ab}{aB}x\frac{aB}{aB}$
A. 6.
B. 5.
C. 7.
D. 8.
Câu 10: Ở một loài thực vật, alen A quy định lá nguyên trội hoàn toàn so với alen a quy định lá xẻ; alen B quy định hoa đỏ trội hoàn toàn so với alen b quy định hoa trắng. Cho cây lá nguyên, hoa đỏ giao phấn với cây lá nguyên, hoa trắng (P), thu được $F_1$ gồm 4 loại kiểu hình trong đó số cây lá nguyên, hoa đỏ chiếm tỉ lệ 30%. Biết rằng không xảy ra đột biến, theo lí thuyết, ở $F_1$ số cây lá nguyên, hoa trắng thuần chủng chiếm tỉ lệ
A. 5%.
B. 20%.
C. 50%.
D. 10%.
Câu 11: Một loài thực vật giao phấn, xét một gen có hai alen, alen A quy định hoa đỏ trội không hoàn toàn so với alen a quy định hoa trắng, thể dị hợp về cặp gen này cho hoa hồng. Quần thể nào sau đây của loài trên đang ở trạng thái cân bằng di truyền?
A. Quần thể gồm toàn cây hoa đỏ.
B. Quần thể gồm cả cây hoa đỏ và cây hoa trắng.
C. Quần thể gồm toàn cây hoa hồng.
D. Quần thể gồm cả cây hoa đỏ và cây hoa hồng.
Câu 12: Ở một loài hoa, xét ba cặp gen phân li độc lập, các gen này quy định các enzim khác nhau cùng tham vào một chuỗi phản ứng hóa sinh để tạo nên sắc tố ở cánh hoa theo sơ đồ sau:
Các alen lặn đột biến k, l, m đều không tạo ra được các enzim K, L và M tương ứng. Khi các sắc tố không được hình thành thì hoa có màu trắng. Cho cây hoa đỏ đồng hợp tử về cả ba cặp gen giao phấn với cây hoa trắng đồng hợp tử về ba cặp gen lặn, thu được $F_1$. Cho các cây $F_1$ giao phấn với nhau, thu được $F_2$. Biết rằng không xảy ra đột biến, theo lí thuyết, trong tổng hợp số cây thu được ở $F_2$, số cây hoa trắng chiếm tỉ lệ
A. 7/16.
B. 37/64.
C. 9/16.
D. 9/64.
Câu 13: Ở một loài động vật, xét một lôcut nằm trên nhiễm sắc thể thường có hai alen, alen A quy định thực quản bình thường trội hoàn toàn so với alen a quy định thực quản hẹp. Những con thực quản hẹp sau khi sinh ra bị chết yểu. Một quần thể ở thế hệ xuất phát (P) có thành phần kiểu gen ở giới đực và giới cái như nhau, qua ngẫu phối thu được $F_1$ gồm 2800 con, trong đó có 28 con thực quản hẹp. Biết rằng không xảy ra đột biến, theo lí thuyết, cấu trúc di truyền của quần thể ở thế hệ (P) là
A. 0,9AA: 0,1Aa.
B. 0,8AA: 0,2Aa.
C. 0,6AA: 0,4Aa.
D. 0,7AA: 0,3Aa.
Câu 14: Ở gà, alen A quy định lông vằn trội hoàn toàn so với alen a quy định lông không vằn, cặp gen này nằm ở vùng không tương đồng của nhiễm sắc thể giới tính X. Cho gà trống lông không vằn giao phối với gà mái lông vằn, thu được $F_1$; Cho $F_1$ giao phối với nhau, thu được $F_2$. Biết rằng không xảy ra đột biến, kết luận nào sau đây đúng?
A. $F_2$ có 5 loại kiểu gen.
B. $F_1$ toàn gà lông vằn.
C. $F_2$ có kiểu hình phân li theo tỉ lệ 1 con lông vằn: 1 con lông không vằn.
D. Nếu cho gà mái lông vằn (P) giao phối với gà trống lông vằn $F_1$ thì thu được đời con gồm 25% gà trống lông vằn, 25% gà trống lông không vằn và 50% gà mái lông vằn.
Câu 15: Ở người, bệnh Q do một alen lặn nằm trên nhiễm sắc thể thường quy định, alen trội tương ứng quy định không bị bệnh. Một người phụ nữ có em trai bị bệnh Q lấy một người chồng có ông nội và bà ngoại đều bị bệnh Q. Biết rằng không phát sinh đột biến mới và trong cả hai gia đình trên không còn ai khác bị bệnh này. Xác suất sinh con đầu lòng không bị bệnh Q của cặp vợ chồng này là
A. 1/9.
B. 8/9
C. 1/3
D. 3/4.
Câu 16: Ở một loài thực vật, cho biết mỗi gen quy định một tính trạng, alen trội là trội hoàn toàn. Xét n gen, mỗi gen đều có hai alen, nằm trên một nhiễm sắc thể thường. Cho cây thuần chủng có kiểu hình trội về n tính trạng giao phấn với cây có kiểu hình lặn tương ứng (P), thu được $F_1$¬. Cho $F_1$ tự thụ phấn, thu được $F_2$. Biết rằng không xảy ra đột biến và các gen liên kết hoàn toàn. Theo lí thuyết, kết luận nào sau đây không đúng?
A. $F_2$. có tỉ lệ phân li kiểu gen khác với tỉ lệ phân li kiểu hình.
B. $F_2$. có số loại kiểu gen bằng số loại kiểu hình.
C. $F_2$. có kiểu gen phân li theo tỉ lệ 1: 2: 1.
D. $F_1$. dị hợp tử về n cặp gen đang xét.
Câu 17: Biết mỗi gen quy định một tính trạng, các alen trội là trội hoàn toàn và không xảy ra đột biến. Theo lí thuyết, các phép lai nào sau đây đều cho đời con có kiểu hình phân li theo tỉ lệ 3 : 3 : 1 : 1?
A. aaBbDd x AaBbDd và $\frac{Ab}{aB}x \frac{ab}{ab}$, tần số hoán vị gen bằng 25%.
B. AaBbDd x aaBbDD và $\frac{AB}{ab}x \frac{ab}{ab}$, tần số hoán vị gen bằng 25%.
C. aaBbdd x AaBbdd và $\frac{AB}{ab}x \frac{Ab}{ab}$, tần số hoán vị gen bằng 12,5%.
D. AabbD x AABbDd và $\frac{Ab}{aB}x \frac{ab}{ab}$, tần số hoán vị gen bằng 12,5%.
Câu 18: Cho phép lai P: ♀AaBbDd ♂AaBbdd. Trong quá trình giảm phân hình thành giao tử đực, ở một số tế bào, cặp nhiễm sắc thể mang cặp gen Aa không phân li trong giảm phân I; giảm phân II diễn ra bình thường. Quá trình giảm phân hình thành giao tử cái diễn ra bình thường. Theo lí thuyết, phép lai trên tạo ra $F_1$ có tối đa bao nhiêu loại kiểu gen?
A. 42.
B. 18.
C. 56.
Đáp án:
Câu
|
1
|
2
|
3
|
4
|
5
|
6
|
7
|
8
|
9
|
Đáp án
|
|||||||||
Câu
|
10
|
11
|
12
|
13
|
14
|
15
|
16
|
17
|
18
|
Đáp án
|


2 nhận xét